12月31日,生態環境部發布了《一般工業固體廢物管理台賬製定指南(試行)》。要求一般工業固體廢物管理台賬實施分級管理,全文如下:
為落實《中華人民共和國固體廢物汙染環境防治法》第三十六條關於建立工業固體廢物管理台賬的有關規定,指導產生工業固體廢物的單位做好台賬管理相關工作,我部製定了《一般工業固體廢物管理台賬製定指南(試行)》。現予以發布,自發布之日起施行。
特此公告。
生態環境部
2021年12月30日
附件
一般工業固體廢物管理台賬製定指南
(試 行)
一、目的和依據
台賬製度是規範工業固體廢物流向的重要抓手,是實現工業固體廢物全過程管理的基礎性、保障性製度。產生工業固體廢物的單位(以下簡稱產廢單位)建立工業固體廢物管理台賬,如實記錄工業固體廢物的種類、數量、流向、貯存、利用、處置等信息,可以實現工業固體廢物可追溯、可查詢的目的,推動企業提升固體廢物管理水平。
為落實《中華人民共和國固體廢物汙染環境防治法》第三十六條關於建立工業固體廢物管理台賬的要求,規範一般工業固體廢物管理台賬製定工作,製定本指南。
二、適用範圍
本指南適用於規範產廢單位製定一般工業固體廢物管理台賬。工業危險廢物管理台賬製定不適用本指南。
三、前期準備工作
(一)分析一般工業固體廢物的產生情況。從原輔材料與產品、生產工藝等方麵分析固體廢物的產生情況,確定固體廢物的種類,了解並熟悉所產生固體廢物的基本特性。
(二)明確負責人及相關設施、場地。明確固體廢物產生部門、貯存部門、自行利用部門和自行處置部門負責人,為固體廢物產生設施、貯存設施、自行利用設施和自行處置設施編碼。
(三)確定接受委托的利用處置單位。委托他人利用、處置的,應當按照《中華人民共和國固體廢物汙染環境防治法》第三十七條要求,選擇有資格、有能力的利用處置單位。
四、台賬管理要求
(一)一般工業固體廢物管理台賬實施分級管理。附表 1 至附表 3 為必填信息,主要用於記錄固體廢物的基礎信息及流向信息,所有產廢單位均應當填寫。附表 1 按年填寫,應當結合環境影響評價、排(pai)汙(wu)許(xu)可(ke)等(deng)材(cai)料(liao),根(gen)據(ju)實(shi)際(ji)生(sheng)產(chan)運(yun)營(ying)情(qing)況(kuang)記(ji)錄(lu)固(gu)體(ti)廢(fei)物(wu)產(chan)生(sheng)信(xin)息(xi),生(sheng)產(chan)工(gong)藝(yi)發(fa)生(sheng)重(zhong)大(da)變(bian)動(dong)等(deng)原(yuan)因(yin)導(dao)致(zhi)固(gu)體(ti)廢(fei)物(wu)產(chan)生(sheng)種(zhong)類(lei)等(deng)發(fa)生(sheng)變(bian)化(hua)的(de),應(ying)當(dang)及(ji)時(shi)另(ling)行(xing)填(tian)寫(xie)附(fu)表(biao) 1;附表 2 按月填寫,記錄固體廢物的產生、貯存、利用、處置數量和利用、處置方式等信息;附表 3 按批次填寫,每一批次固體廢物的出廠以及轉移信息均應當如實記錄。
(二)附表 4 至附表 7 為選填信息,主要用於記錄固體廢物在產廢單位內部的貯存、利用、處置等信息。附表 4 至附表 7,根(gen)據(ju)地(di)方(fang)及(ji)企(qi)業(ye)管(guan)理(li)需(xu)要(yao)填(tian)寫(xie),省(sheng)級(ji)生(sheng)態(tai)環(huan)境(jing)主(zhu)管(guan)部(bu)門(men)可(ke)根(gen)據(ju)工(gong)作(zuo)需(xu)要(yao)另(ling)行(xing)規(gui)定(ding)具(ju)體(ti)適(shi)用(yong)範(fan)圍(wei)和(he)記(ji)錄(lu)要(yao)求(qiu)。填(tian)寫(xie)時(shi)應(ying)確(que)保(bao)固(gu)體(ti)廢(fei)物(wu)的(de)來(lai)源(yuan)信(xin)息(xi)、流向信息完整準確;根據固體廢物產生周期,可按日或按班次、批次填寫。
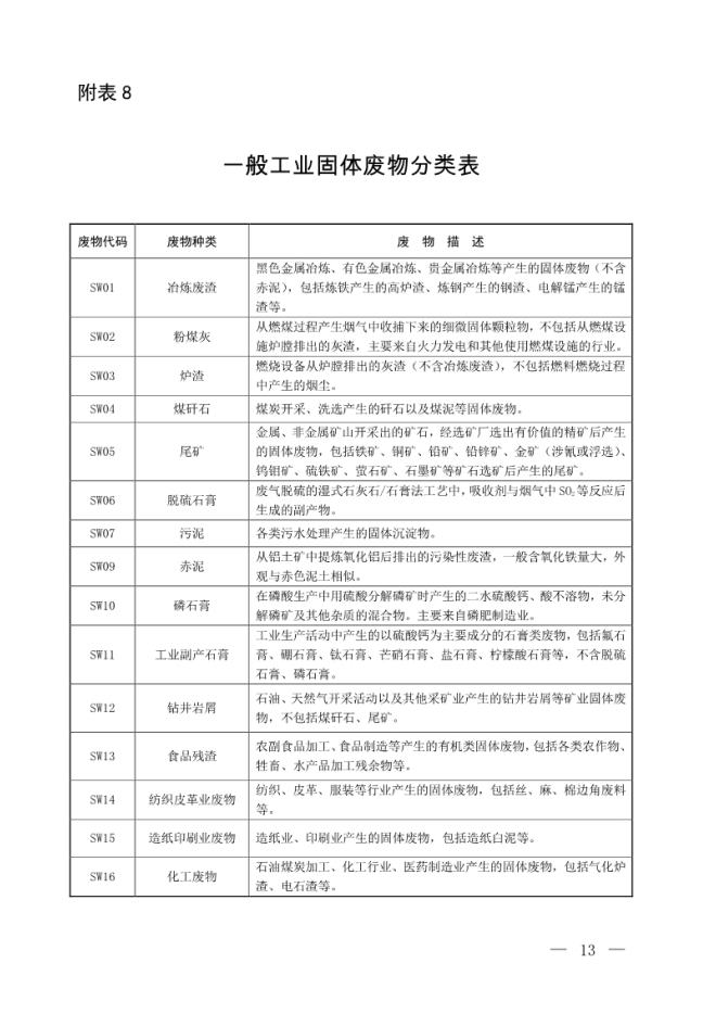
(三)產廢單位填寫台賬記錄表時,應當根據自身固體廢物產生情況,從附表 8 中選擇對應的固體廢物種類和代碼,並根據固體廢物種類確定固體廢物的具體名稱。
(四)鼓勵產廢單位采用國家建立的一般工業固體廢物管理電子台賬,簡化數據填寫、台賬管理等工作。地方和企業自行開發的電子台賬要實現與國家係統對接。建立電子台賬的產廢單位,可不再記錄紙質台賬。
(五)台賬記錄表各表單的負責人對記錄信息的真實性、完整性和規範性負責。
(六)產廢單位應當設立專人負責台賬的管理與歸檔,一般工業固體廢物管理台賬保存期限不少於 5 年。
(七)鼓勵有條件的產廢單位在固體廢物產生場所、貯存場所及磅秤位置等關鍵點位設置視頻監控,提高台賬記錄信息的準確性。













